The primary goal of an entomologist is to study insects. Such studies can focus on a wide range of aspects of insect life, from biodiversity to the development and life requirements of individual stages of development or various types of defense strategies, to methods of protection against various insect pests. And we must not forget the use of modern molecular methods, which have recently brought about a revolution in the study of taxonomy.
The study of insects is logically linked to activities related to their collection (unless we are studying insects that have been kept in captivity for a long time). At this point, allow me to digress briefly on the ethics of collecting and creating an entomological collection.
Ethics of collecting and creating an entomological collectionSince the very beginnings of entomology, collecting has been associated with killing and subsequently preparing captured individuals. In this context, we often encounter the opinion that killing any living organisms is unethical and wrong. This raises the question of why we cannot simply use modern cameras, video cameras, and observation for our studies. There are certain types of research where we can indeed avoid killing insects. These include, for example, some projects focused on researching the population of a particular species (large and easily identifiable) in a given location. However, there are a limited number of such projects, and in most cases, the killing and subsequent preparation of insects cannot be avoided. So why is it still necessary to kill and prepare insects?
Entomologists usually acquire comparative series (i.e., multiple specimens of a given species) of each species for their collections due to the existence of various color and physical variations. These comparative series are an invaluable aid in the later identification of these species. Despite the above-mentioned reasons for the necessity to continue killing and preparing insects, every entomologist should keep in mind certain basic ethical rules that should be followed. Many examples of such rules have been published, and I offer you the following selection:
|
Insects can be found practically everywhere in our country, in all types of habitats and in any season. They are found in homes and in the wild, in fields, orchards, parks, flowing and standing water, lowlands and even at the highest altitudes (there are even records of them being found on Sněžka). For those new to entomology, I highly recommend reading the classic work in this field by Prof. Doc. Jan Obenberger: Rok kráčí přírodou (A Year in Nature, 1943). It is written in beautiful Czech and will guide you through (not only) the insect fauna as it appears throughout the year. Doc. Jiří Zahradník also wrote about the world of beetles in a very engaging and interesting way, for example in his works Svět brouků (The World of Beetles, 1974) and Brouci (Beetles, 2023).
We will need certain tools to collect beetles. At first, we will only need basic tools such as a killing jar, tweezers, a magnifying glass, and an exhaustor. With experience, we will find that we need a whole range of specialized tools and aids for effective collection. With their help, we will more easily find species that would otherwise remain hidden from us. Many beetles live a hidden life and are not easy to find.
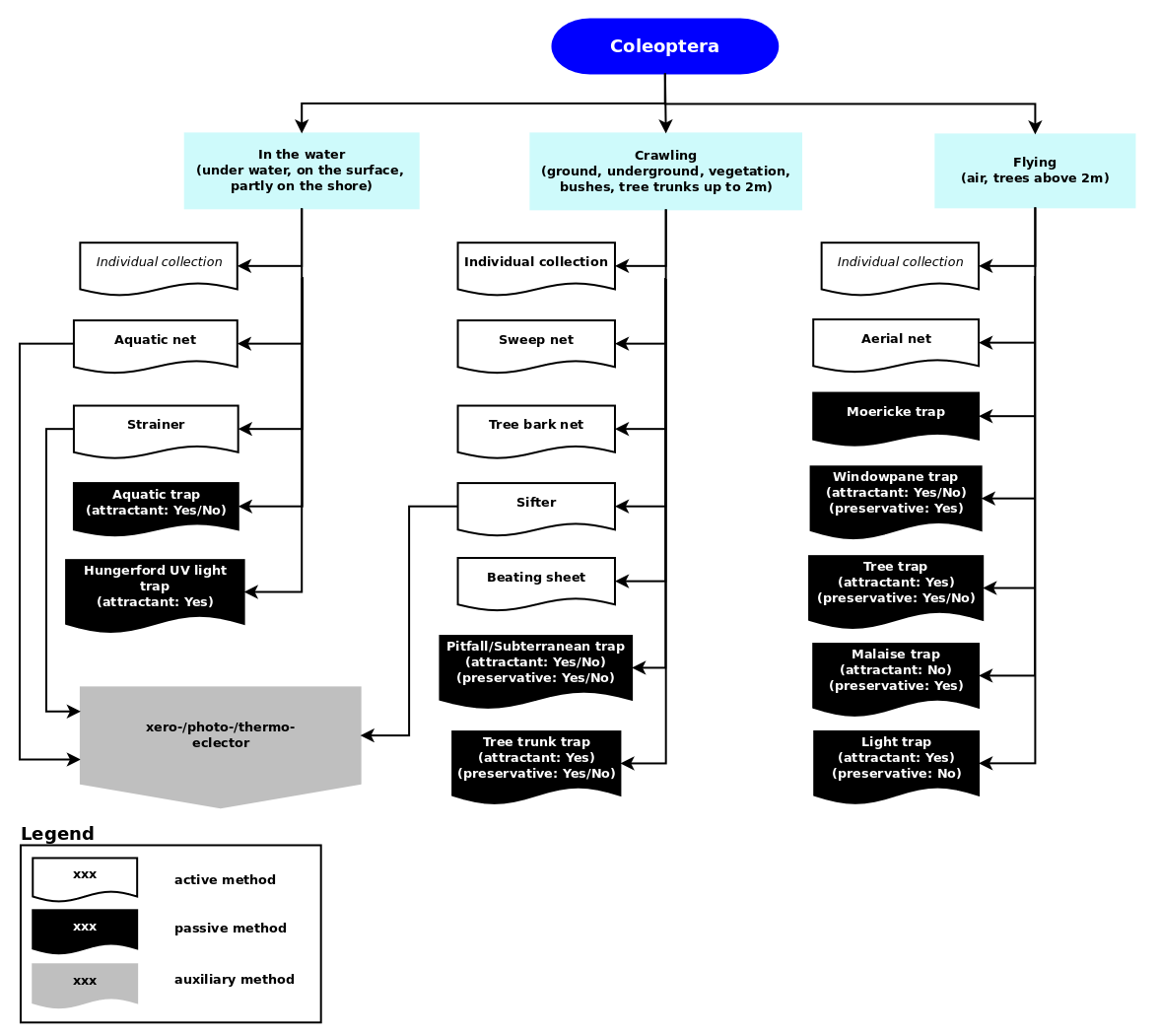
The following diagram shows an overview of selected methods and tools depending on whether we want to hunt crawling, flying, or aquatic beetles:

As can be seen from the figure, we divide hunting methods into active and passive. With active methods, we actively use appropriate tools when hunting, thereby directly influencing the outcome of the hunt. With passive methods, which mainly include various types of traps, we place the traps in a given location and after a certain period of time we check what has been caught in them. Of course, even with passive methods, we can partially influence the outcome of the hunt, for example, by the type of attractant chosen, the geometric arrangement of the traps, or the type of their construction.
In the following chapters, we will learn about the selection of the most commonly used methods and tools for collecting beetles. These pages are designed primarily for novice entomologists and are intended to serve as a guide to the possible equipment of every entomologist. The range of equipment actually used may vary depending on the scope of the entomologist's work. Those who collect all species of beetles will need more tools than entomologists who focus on collecting only selected taxonomic groups.